




























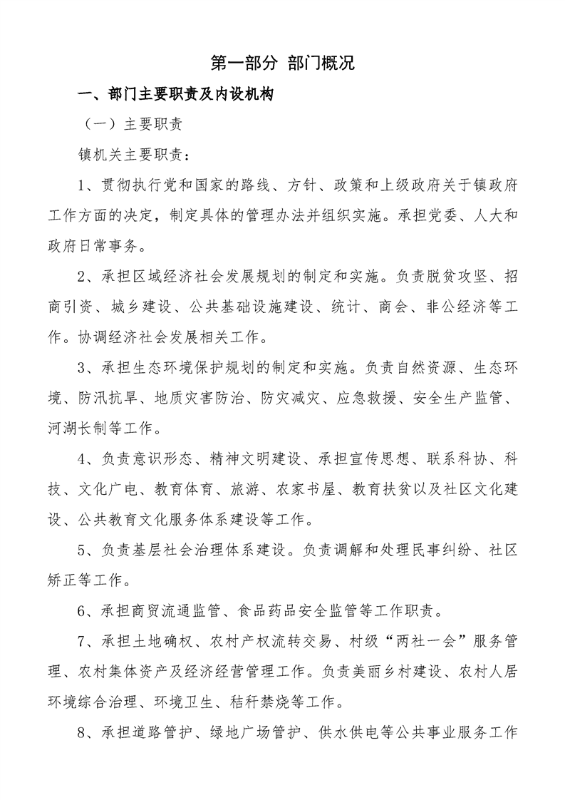
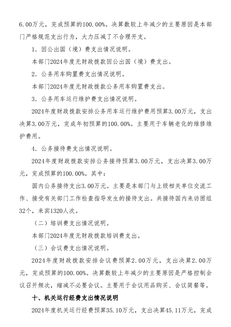
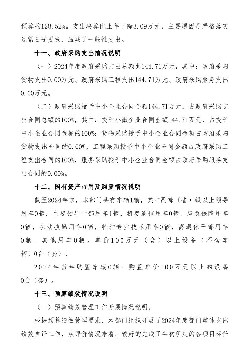
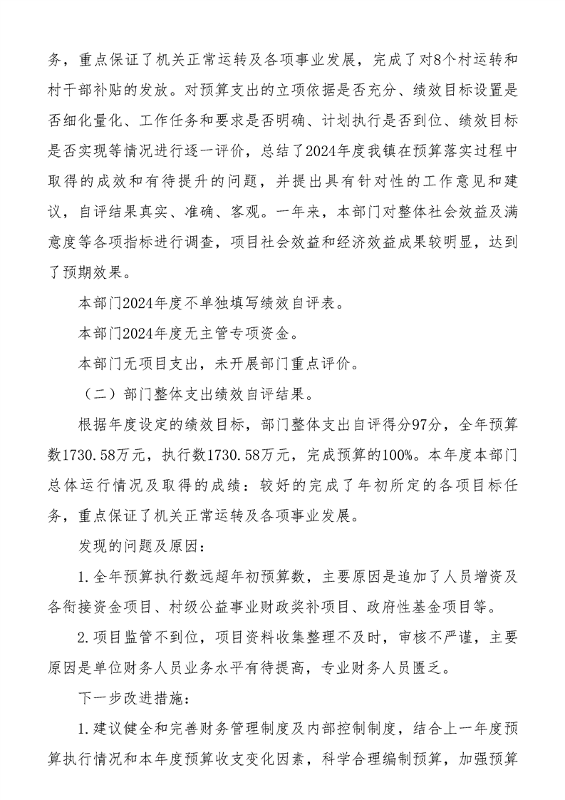
| 索引号 | 0160385990/2025-000175 | 发布日期 | 2025-10-31 | 发布机构 | 洋县财政局 |
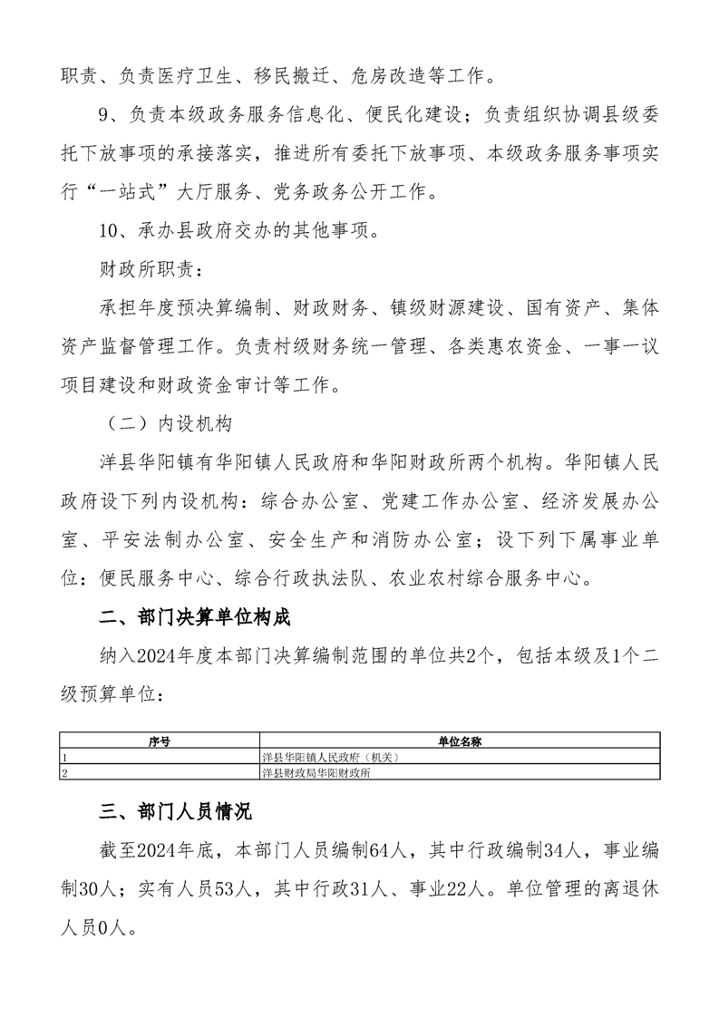
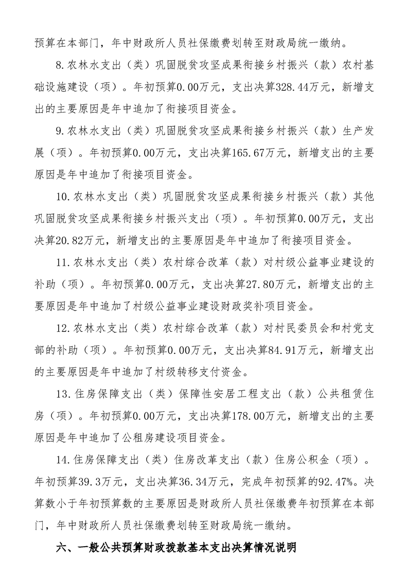
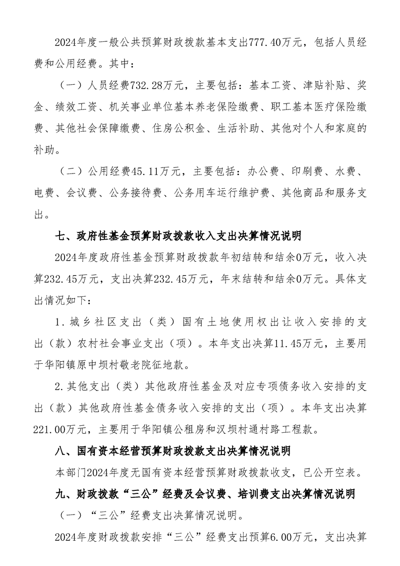
| 内容概述 | 洋县华阳镇人民政府2024年度部门决算 | ||||





























相关链接
洋县人民政府办公室主办 | 电话:0916-8212262 | 地址:洋县傥城街13号
网站维护电话: 0916-8219488 | 网站标识码:6107230017 | 投稿邮箱:yxzfxxzx@163.com
ICP备案号:陕ICP备15012276号
|
陕公网安备 61072302000106号
|
邮编:723300
洋县融媒
洋县发布
洋县人民政府办公室主办 管理维护:洋县数据服务中心 电话:0916-8212262
网站标识码:6107230017
ICP备案号:陕ICP备15012276号
陕公网安备 61072302000106号