中央人民政府
陕西省人民政府
汉中市人民政府
长者浏览
无障碍
网站支持IPv6
繁体
登录
退出
注册
首 页
走进洋县
新闻中心
政府信息公开
政务服务
互动交流
专题专栏
首 页
走进洋县
新闻中心
政府信息公开
互动交流
政务服务
专题专栏
当前位置:
首页
>
政府信息公开
>
政策解读
>
政策解读
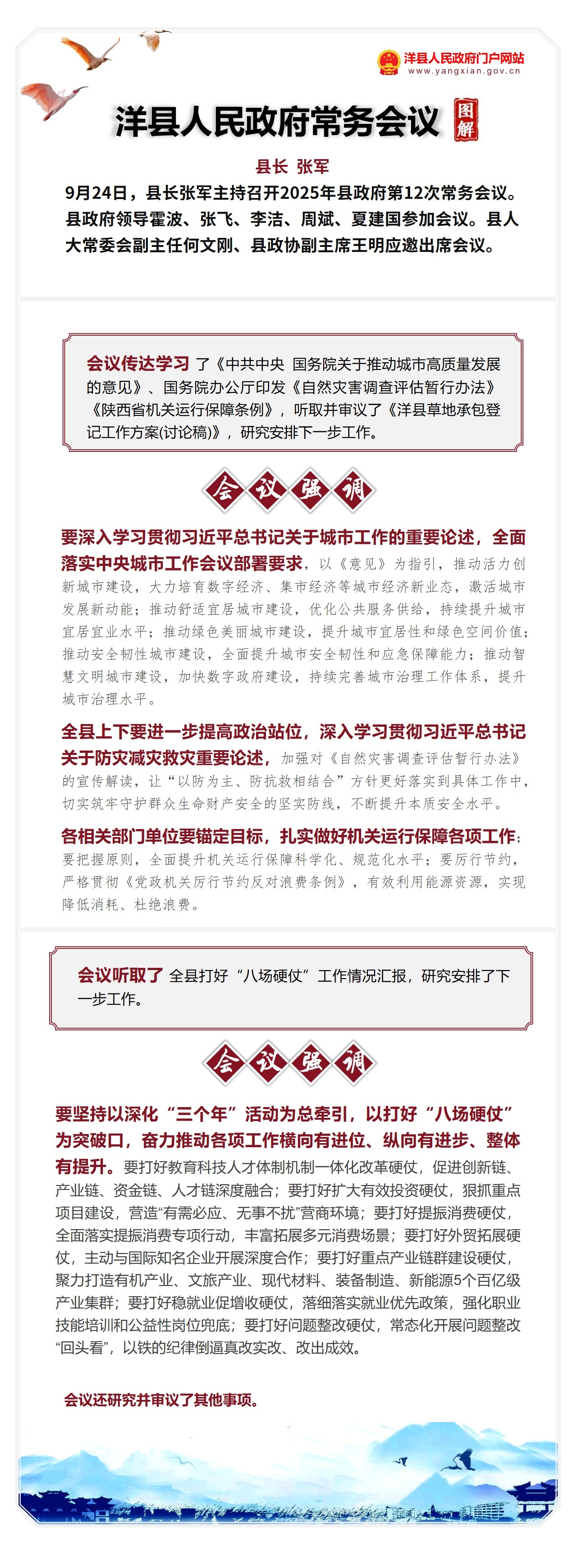
【图解 视频】 县长张军主持召开县政府2025年第12次常务会议
发布时间:
2025-09-25 15:51:04
来源:
县政府网站
索引号
0160392250/2025-000311
有效性
发布机构
县政府网站
来源
县政府网站
发布日期
2025-09-25 15:51:04
发文字号
内容概述
【图解 视频】 县长张军主持召开县政府2025年第12次常务会议
发布时间:2025-09-25 15:51:04
来源:
相关稿件
县政府召开2025年第12次常务会议
扫一扫在手机打开当前页
返回首页
返回顶部
关闭