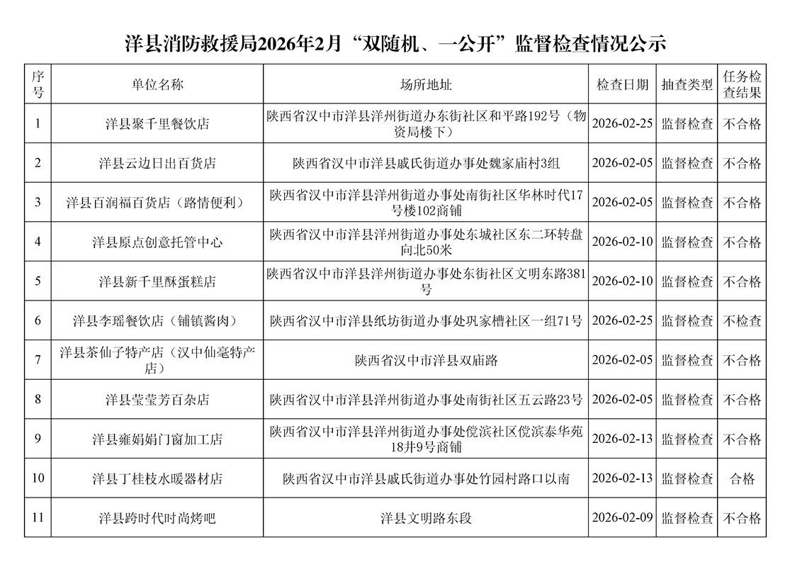
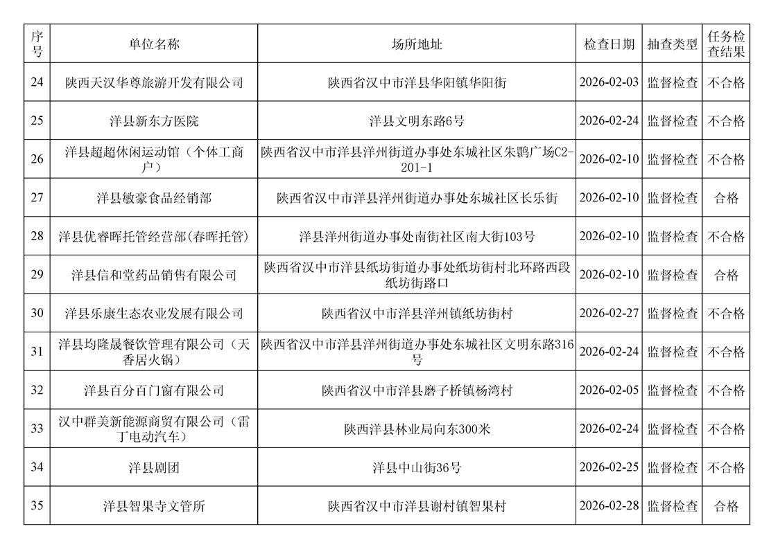
洋县消防救援局2026年2月“双随机、一公开”监督检查情况公示